Pedoman Guru ✔ Buku Tanya Jawab Seputar Training Guru Sd Dan Smp Edisi Revisi 2019 Guru merupakan tenaga profesional yang berperan sebagai biro pembelajaran dalam meningkatkan kualitas pendidikan nasional. Dir… Kamis, 07 November 2019 Tambah Komentar Edit
Pedoman Guru ✔ Ingin Mengajukan Dupak Untuk Guru, Berikut Syaratnya Pasal 21 Permenpan RB mewajibkan guru untuk mengusulkan penulain dan penetapan angka kredit paling kurang satu kali dalam setahu… Senin, 04 November 2019 Tambah Komentar Edit
Pedoman Guru ✔ Daftar Dokumen Kenaikan Pangkat Guru Setelah mengusulkan DUPAK dan Angka kredit yang kita usulkan memenuhi syarat kenaikan pangkat, maka langkah selanjutnya ialah me… November 04, 2019 Tambah Komentar Edit
News Pedoman Guru ✔ Registrasi P3k Dimulai 10 S/D 16 Pebruari 2019, Berikut Alurnya Kabar Gembira! Pendaftaran P3K akan segera dibuka. Hal ini sesui dengan surat edaran dari Kementerian PAN-RB ke seluruh Pemeri… Senin, 28 Oktober 2019 Tambah Komentar Edit
Pedoman Guru ✔ Cara Unduh Gambar Bebas Hak Cipta Di Google Pernahkan kalian mengunduh gambar di internet? Tahukah kamu, bahwa ada gambar yang mempunyai hak cipta? Apabila kita menggun… Minggu, 27 Oktober 2019 Tambah Komentar Edit
Pedoman Guru ✔ Cara Menghubungkan Wa Hp Dengan Wa Dekstop Komputer/Laptop Halo sobat edukasi, Tahukah sahabat, jikalau WhatsApp yang ada di HP kita, sanggup dihubungkan ke WhatsApp dekstop komputer/ lap… Sabtu, 26 Oktober 2019 Tambah Komentar Edit
News Pedoman Guru ✔ Peraturan Pemerintah Ri No. 15 Tahun 2019 Wacana Peraturan Honor Pns Terbaru Kabar gembira!! Akhirnya Pemerintah Indonesia resmi mengeluarkan Peraturan Pemerintah Nomor 15 Tahun 2019 wacana Perubahan … Minggu, 20 Oktober 2019 Tambah Komentar Edit
Pedoman Guru Pedoman Kurikulum ✔ Panduan Ekstrakurikulker Wajib Pramuka Sd Ekstrakurikuler Pramuka menjadi ekstra yang wajib dalam kurikulum 2013. Untuk itu Direktur Pembinaan SD telah menciptakan pa… Sabtu, 19 Oktober 2019 Tambah Komentar Edit
Karya Guru Pedoman Guru ✔ Pola Tepuk Semangat, Tepuk Ppk, Dan Salam Ppk Tepuk Semangat Prok, prok, prok Se Prok, prok, prok ma Prok, prok, prok ngat Prok, prok, prok Semangat Tepuk PPK … Jumat, 18 Oktober 2019 Tambah Komentar Edit
Pedoman Guru Pedoman Kurikulum ✔ Model Aktualisasi Pembelajaran Ekstra Pramuka Di Sd Kegiatan aktualisasi yaitu kegiatan pembelajaran di luar kelas yang berfungsi sebagai wahana mengaktualisasikan muatan peri… Kamis, 17 Oktober 2019 Tambah Komentar Edit
Pedoman Guru Pedoman Kurikulum ✔ Pramuka Siaga Siaga merupakan sebutan bagi anggota Pramuka y ang berumur antara 7-10 tahun. Pramuka Siaga memiliki isyarat Kehormata… Oktober 17, 2019 Tambah Komentar Edit
Pedoman Guru ✔ Mengajukan Proteksi Keluarga Pns, Berikut Syaratnya Dan Pola Formulirnya Menurut Undang-Undang Nomor 8 Tahun 1974 perihal Pokok-Pokok Kepegawaian disebutkan pada Pasal 7, bahwa setiap pegawai neger… Rabu, 16 Oktober 2019 Tambah Komentar Edit
Pedoman Guru ✔ Syarat Pengajuan Pensiun Bagi Pns PNS yang akan memasuki usi pensiun, wajib mengusulkan permohonan Pensiun Batas Usia (BUP). Untuk itu diharapkan beberapa persy… Minggu, 13 Oktober 2019 Tambah Komentar Edit
Pedoman Guru ✔ Sekolah Ramah Anak (Sra), Berikut Teladan Sk Tim Sekolah Ramah Anak (SRA) merupakan satuan pendidikan formal, nonformal, dan informal yang aman, higienis dan sehat, peduli dan… Oktober 13, 2019 Tambah Komentar Edit
Pedoman Guru ✔ Agenda Induksi Guru Pemula (Pigp), Berikut Anutan Dan Pola Laporannya Program Induksi Guru Pemula (PIGP) merupakan kegiatan orientasi pembinaan di tempat kerja, untuk melaksanakan praktek peme… Oktober 13, 2019 Tambah Komentar Edit
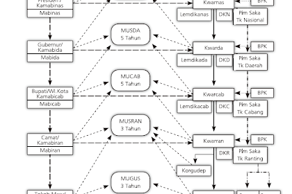
Pedoman Guru ✔ Struktur Organisasi Pramuka, Berikut Bagannya Gerakan Pramuka merupakan Gerakan Kepanduan Nasional Indonesia sebagai organisasi pendidikan nonformal yang mengisi dan melengk… Sabtu, 12 Oktober 2019 Tambah Komentar Edit